Diseña Base Datos 2025
Actividades , Tareas y Mensajes para el submódulo de diseña.
Correo para envió de actividades : marcos173ofi1@gmail.com
Liga para actualizar el correo electrónico para comunicación con las materias de especialidad
Examen 1er Parcial 1 octubre 2025
estara abierto para contestar de 7:11 am a 8:55 am del dia de hoy 1ro octubre
Tarea 2 26 septiembre
realizar en tu libreta una reflexión del video
"La importancia de cuidar el ánimo, nuestro principal recurso. Victor Küppers"
https://www.youtube.com/watch?v=UhgM4d0QQtw
actividad 20 25 septiembre
8am

Del diagrama e-r de la actividad 9 historia de la musica , pásalo a diagrama relacional , tomando en cuenta las 3 reglas de integridad , en tu libreta
actividad 19 25 septiembre
7am

Del diagrama e-r de la actividad 8 cadena de deportes , pásalo a diagrama relacional , tomando en cuenta las 3 reglas de integridad , en tu libreta
actividad 18 24 septiembre
8am

Del diagrama e-r de la actividad 7 sistema de ventas , pásalo a diagrama relacional , tomando en cuenta las 3 reglas de integridad , en tu libreta
actividad 17 24 septiembre
7am

Del diagrama e-r de la actividad 6 artículos encargos , pásalo a diagrama relacional , tomando en cuenta las 3 reglas de integridad , en tu libreta
actividad 16 23 septiembre 2025
Del diagrama de entidad-relación del Compañía Aérea ( de la actividad 5 ) usando lo expuesto para la conversión de diagramas relacionales ( entre otras cosas las 3 reglas de integridad ) , hacer el diagrama relacional en la libreta
actividad 15 22 septiembre 2025
Del diagrama de entidad-relación del Club Náutico usando lo expuesto para la conversión de diagramas relacionales ( entre otras cosas las 3 reglas de integridad ) , hacer el diagrama relacional en la libreta
presentación diagrama relaciona , aquí se encuentran las reglas para convertir diagrama entidad-relación a diagrama relacional
actividad 14 19 septiembre
realizar diagramas de las actividades 12 y 13 en el software DIA y nombrarlos con Apellido1Nombre1_Concesionario.dia y Apellido1Nombre1_Hospital
Se envía por correo usando el correo nuevo generado por ustedes con el formato que esta al inicio de esta pagina ejemplo: cbt173.a23.jpl.34@gmail.com el correo se enviara a marcos173ofi1@gmail.com con un asunto de : actividad 14 , 1er parcial , nombre completo
actividad 13 Hospital 18 septiembre
Se desea diseñar una base de datos para guardar la información sobre médicos, empleados y pacientes de un centro de salud.
De los médicos se desea saber su nombre, dirección, teléfono, población, provincia,código postal, RFC, número de la seguridad social, número de colegiado y si es médico titular, médico interino o médico sustituto. Cada médico tiene un horario en el que pasa consulta, pudiendo ser diferente cada día de la semana. Los datos de los médicos sustitutos no desaparecen cuando finalizan una sustitución, se les da una fecha de baja. Así, cada sustituto puede tener varias fechas de alta y fechas de baja, dependiendo de las sustituciones que haya realizado. Si la última fecha de alta es posterior a la última fecha de baja, el médico está realizando una sustitución en la actualidad en el centro de salud.
El resto de empleados son los ATS, ATS de zona, auxiliares de enfermería, celadores y administrativos.
De todos ellos se desea conocer su nombre, dirección, teléfono, población, provincia, código postal, RFC y número de la seguridad social.
De todos, médicos y empleados, se mantiene también información sobre los períodos de vacaciones que tienen planificados y de los que ya han disfrutado.
Por último, de los pacientes se conoce su nombre, dirección, teléfono, código postal, RFC, número de la seguridad social y médico que les corresponde.
Actividad 12 16 septiembre
Concesionarias Automoviles
Se desea diseñar una base de datos que sea de utilidad para concesionarios de automóviles.
Un concesionario puede vender automóviles de varias marcas (por ejemplo, Audi y Volkswagen).
Sobre los automóviles se desea mantener la siguiente información: marca, modelo, precio, descuento (si es que lo tiene) y los datos técnicos (potencia fiscal, cilindrada, etc.).
Para cada modelo de automóvil se quiere conocer las características de su equipamiento de serie (por ejemplo: airbag conductor y cierre centralizado), así como los extras que se pueden incluir (aire acondicionado, airbag acompañante, pintura metalizada, etc.) y el precio de cada uno de ellos.
Notar que, lo que son características del equipamiento de serie de algunos modelos, son extras para otros modelos. Por ejemplo, hay modelos que llevan el airbag de serie mientras que otros lo tienen como un posible extra.
El concesionario tiene siempre automóviles de varios modelos en stock (cada uno se identifica por su número de bastidor). Éstos se pueden encontrar en su mismo local, o bien, en cualquiera de los servicios oficiales que dependen de él. Un servicio oficial es también una tienda de automóviles, pero depende de un concesionario que es el que le presta los automóviles para su exposición, y también se los vende.
De cada servicio oficial se conoce el nombre, domicilio y RFC.
Cuando se vende un automóvil se quiere saber quién lo ha vendido: puede ser uno de los vendedores del concesionario o bien un servicio oficial. También se desea saber el precio que se ha cobrado por él y el modo de pago: al contado o mediante financiera. También se guardará información sobre los extras que se han incluido, precio de cada uno, la fecha de entrega, matrícula y si era de stock o se ha tenido que encargar a fábrica.
De los vendedores se almacenarán los datos personales (nombre, RFC, domicilio, etc.) y las ventas realizadas.
Realizar el diagrama en el software DIA que se tiene instalado en las maquinas , enviar el archivo del diagrama con el nombre 1erApellido1erNombre_Concecionarios.dia y se enviara al correo cccc con el asunto : 1er parcial , actividad 12, Nombre completo
Actividad 11 15 septiembre 2025
Agencia de viajes
Diagrama Entidad - Relación en tu libreta
Se quiere realizar una base de datos para llevar la información de varias agencias de viajes.
De cada una se conoce su código, la fecha de inicio de actividades y su ciudad.
Cada agencia ofrece paquetes turísticos, los cuales tienen un precio y destinos a varios países.
Se identifican por un código de paquete. Un paquete puede estar relacionado con uno o más paquetes a modo de combo (ejemplo: viaje a Disney + crucero por el Caribe). Cada paquete es propio de su agencia, no puede ser vendido en otra.
Los paquetes son comprados por clientes, los cuales tienen un nombre, domicilio y son diferenciados por su DNI. Estos clientes tienen varias formas de pago, de las cuales conocemos su tipo y el monto a pagar.
Los medios de pago son autorizados por un solo banco, de los cuales sabemos que poseen un nombre -que es único- y sucursal. Al autorizar los pagos, se establece una fecha de validez.
actividad 10 15 septiembre 2025
Rincón de Lectura
Nos piden ayuda para modelar el sistema de una biblioteca, brindándonos la siguiente información.
Los libros son escritos por autores de los cuales conocemos su nombre, su nacionalidad y su fecha de nacimiento.
Los nombres de los autores no pueden repetirse. Además, sabemos que los libros cuentan con un título único, el idioma y su número de páginas.
Adicionalmente, sabemos que cada libro tiene
ediciones, de las cuales sabemos el año y el ISBN (que no puede repetirse).
La biblioteca realiza préstamos de distintas ediciones a usuarios.
De cada préstamo, sabemos el número de la copia del libro prestado y el precio del alquiler, mientras que de los usuarios sabemos su DNI, su nombre
y apellido y su domicilio. También queremos registrar la fecha del préstamo y la fecha de devolución de las transacciones realizadas.
Tenga en cuenta la siguiente información adicional:
Un autor escribe muchos libros y un libro puede ser escrito por muchos autores.
Un libro puede tener muchas ediciones.
Una edición tiene muchas copias, pero cada copia pertenece a una edición.
Una copia pudo haber sido prestada a muchos usuarios y muchos usuarios pueden haber pedido la misma copia en momentos distintos.
En algunos casos un libro puede hacer referencia a otro libro, pero solo a uno, lo mismo en el caso inverso.
Las copias tienen un número único dentro de cada edición, pero el mismo puede repetirse dentro de otras ediciones.
Realizar en la libreta el diagrama Entidad-Relación
Actividad 9 12 septiembre 2025
Historia de la Música
Un centro cultural quiere desarrollar un sistema para mantener y consultar la información de la historia de la música. Para esto se organiza la información por épocas, de las cuales se sabe el nombre único, diferentes características relevantes, el período (año de comienzo y año final) y los géneros musicales de la época.
A su vez, de cada género, se quiere saber su nombre único, diversas características, sus orígenes, los músicos asociados a ese género y los instrumentos que intervenían en la ejecución de ese género.
Sabemos que una época tiene varios géneros, pero que un género pertenece a una sola época.
De cada músico, se sabe el nombre único, fecha de nacimiento, fecha de muerte y una historia de su vida.
Un género tiene varios músicos, pero un músico pertenece a un solo género.
De cada instrumento musical se tiene el nombre único, una foto, el lugar donde se creó, quién fue el creador, el tipo de instrumento (viento, teclado, etc.) y los materiales con que se hace. En un género se usan varios instrumentos, y un instrumento aparece en varios géneros.
Adicionalmente, se quiere conocer la lista de obras famosas que se hicieron dentro de un género. De las obras famosas, se conoce un nombre único, el año en que se hizo, los músicos autores y la partitura. Tenga en cuenta que una obra famosa pertenece a un solo género, que una obra famosa la componen varios músicos y que un músico compone varias obras
Realizar en la libreta el diagrama Entidad-Relación
11 septiembre 2025
Tarea una reflexion resumen del video
https://www.youtube.com/watch?v=YLrQNwGVAYE
Juan Miguel Zunzunegui: "Somos hijos de dioses en ambos lados del océano"
Actividad 8 10 septiembre 2025
Cadena de Deportes
Una cadena de casas de deportes desea realizar una base de datos para manejar sus sucursales, empleados, productos y clientes .De las sucursales se sabe el número único que la identifica dentro de la cadena, el domicilio y la ciudad .De los empleados el legajo, el nombre, el dni, el domicilio (calle, número y ciudad) y los números de teléfono en los cuales puede ser contactado .Los empleados trabajan en diferentes sucursales en diferentes días de la semana y en cada sucursal tiene asignado un horario en particular, que puede no ser el mismo en diferentes sucursales. Por ejemplo, el empleado GBA trabaja los lunes de 9hs. a 18hs. en la Sucursal 1, y los martes de 10hs. a 20hs. en la Sucursal 2. En cada sucursal trabajan varios empleados. De los productos se conoce un código, una descripción, un color y un costo fijo de fabricación. A su vez, existen también las fábricas que son identificados con CUIT, nombre, país de origen, cantidad de empleados y nombre de gerente. Cada producto es fabricado en una sola fábrica, y cada fábrica solamente realiza un tipo de producto. El costo fijo de fabricación no depende de la fábrica. Cada sucursal puede vender varios productos, y a su vez, cada producto puede ser vendido por varias sucursales. Cada sucursal establece cuál es el precio del venta del producto que ofrece. Es decir, un mismo producto podría tener diferentes precios en diferentes sucursales. De los clientes se conoce el código de cliente, el dni, el nombre, la fecha de nacimiento y la ciudad en la que vive. A su vez, también sabemos que cada cliente puede utilizar varias tarjetas de crédito, que son identificadas por el nombre de la tarjeta, el número, el código de seguridad y la fecha de vencimiento. Cada cliente solamente realiza compra en una sola sucursal, y en una sucursal pueden comprar varios clientes. Cada sucursal le ofrece a sus clientes un descuento fijo por su fidelidad en las compras .
Realizar en la libreta el diagrama Entidad-Relación
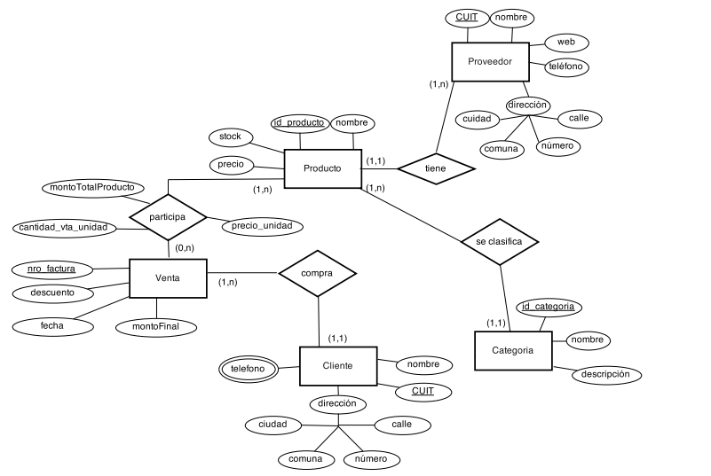
Actividad 7 9 septiembre 2025
Sistema de Ventas
Le contratan para hacer una BD que permita apoyar la gestión de un sistema de ventas. La empresa necesita llevar un control de proveedores, clientes, productos y v entas.
Un proveedor tiene un CURP, nombre, dirección, teléfono y página web. Un cliente también tiene CURP, nombre, dirección, pero puede tener varios teléfonos de contacto. La dirección se entiende por calle, número, comuna y ciudad.
Un producto tiene un id único, nombre, precio actual, stock y nombre del proveedor. Además se organizan en categorías, y cada producto va sólo en una categoría. Una categoría tiene id, nombre y descripción.
Por razones de contabilidad, se debe registrar la información de cada venta con un id, fecha, cliente, descuento y monto final. Además se debe guardar el precio al momento de la venta, la cantidad vendida y el monto total por el producto.
Realizar en la libreta el diagrama Entidad-Relación
Actividad 6 08 septiembre 2025
Empresa artículos y encargos
Una base de datos para una pequeña empresa debe contener información acerca de clientes, artículos y pedidos. Hasta el momento se registran los siguientes datos en documentos varios:
• Para cada cliente: Número de cliente (único), Direcciones de envío (varias por cliente), Saldo, Límite de crédito (depende del cliente, pero en ningún caso debe superar los $3,000,000 m.n.), Descuento.
• Para cada artículo: Número de artículo (único), Fábricas que lo distribuyen, Existencias de ese artículo en cada fábrica, Descripción del artículo.
• Para cada pedido: Cada pedido tiene una cabecera y el cuerpo del pedido. La cabecera está formada por el número de cliente, dirección de envío y fecha del pedido. El cuerpo del pedido son varias líneas, en cada línea se especifican el número del artículo pedido y la cantidad.
Además, se ha determinado que se debe almacenar la información de las fábricas. Sin embargo, dado el uso de distribuidores, se usará: Número de la fábrica (único) y Teléfono de contacto. Y se desean ver cuántos artículos (en total) provee la fábrica. También, por información estratégica, se podría incluir información de fábricas alternativas respecto de las que ya fabrican artículos para esta empresa.
Nota: Una dirección se entenderá como Nº, Calle, Comuna y Ciudad. Una fecha incluye hora.
Se pide hacer el diagrama ER para la base de datos que represente esta información.
Actividad 5 05 septiembre 2025
*Se desea almacenar la información de una compañía aérea en una base de datos relacional.
*La compañía aérea tiene tres recursos principales: aviones, pilotos y miembros de tripulación.
*De cada piloto se desea conocer su código, nombre y horas de vuelo.
*De los miembros de tripulación sólo mantendremos su código y nombre.
*Todos ellos (pilotos y miembros) tienen una base a la que regresan después de los vuelos de una jornada.
*Un vuelo que va desde un origen a un destino y a una hora determinada, tiene un número de vuelo (por ejemplo, el vuelo de Palma a Alicante de las 13:50 es el vuelo IB-8830).
*De cada vuelo que se va a realizar durante los próximos tres meses, así como de los vuelos que ya se han realizado, se desea saber el avión en que se va a hacer o en el que se ha hecho, el piloto y cada uno de los miembros de la tripulación.
*Cada avión tiene un código, es de un tipo (por ejemplo, BOEING-747) y tiene una base donde es sometido a las revisiones periódicas de mantenimiento.
Realizar en la libreta el diagrama Entidad-Relacion
Actividad 4 04 septiembre 2025
Club Náutico
•Se quiere diseñar una base de datos
relacional para gestionar los datos de los socios de un club náutico.
•De cada socio se guardan los datos personales y los datos del barco o barcos que posee: número de matrícula, nombre, número del amarre y cuota que paga por el mismo.
•Además, se quiere mantener
información sobre las salidas realizadas por cada barco, como la fecha y hora
de salida, el destino y los datos personales del patrón, que no tiene porque
ser el propietario del barco, ni es necesario que sea socio del club.
Actividad 3 3 septiembre 2025
De la lectura de las paginas 4 y 5 contestar las siguientes preguntas en tu libreta
1) En que consiste el diseño de una base de datos
2) Cuantos modelos se mencionan en la lectura
3) En que consite el modelo de datos orientado a objetos
4) En que consite el modelo entidad-relacion
5) Segun la lectura cual es el modelo mas utilizado
Actividad 2 3 septiembre 2025
Con el archivo anexo y las paginas 2 y 3 se contestan las preguntas
1) las aplicaciones de los años 60 como son ?
2) Que recibio nombre de Data Banks
3) Que es software de gestion de ficheros
4) Definicion de una Base de datos
Archivo Anexo
Presentación crear Diagrama de Entidad - Relación
Actividad 1 2 septiembre 2025
En tu libreta escribe los conceptos ( relacionados a base de datos )
Dato , Información , Tabla , Registro , Campo , Relación , Diseñar , Gestionar
1er Parcial
https://forms.gle/R5bMdbV5GooAcSkP6
Encuesta para Caracterización de Grupo
https://forms.gle/rCBTM98V6YNb4UbV8
Conocimientos previos septiembre 2025

Forma de creación de un nuevo correo para trabajar con las materias